博亚体育app中国官网入口
热点资讯
2026世界杯
你的位置:博亚体育app中国官网入口 > 2026世界杯 > 博亚体育app官网入口 重磅!这国10年签,下周开动实验了...
博亚体育app官网入口 重磅!这国10年签,下周开动实验了...
发布日期:2026-03-27 18:52 点击次数:162
韩国驻华大使馆最新发文:下周一开动实验新的屡次签计谋

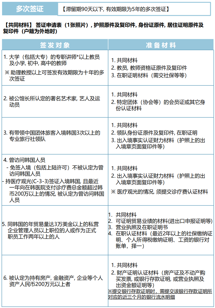
民众最缓和的10年签最新签发对象一经更新,新增了9个。除了上海、北京等14城的不错径直手之外,博亚体育app官网入口其他城市的握有OECD22国签证并探员1次以上者,也可办10年签。

5年签的签发重新调动为13个对象👇




备案号: 